南京清明祭扫公交专线本周末起开通!
进入三月
清明祭扫出行进入高峰期
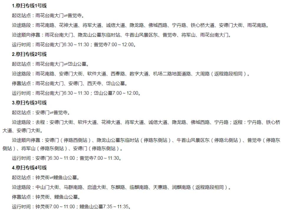
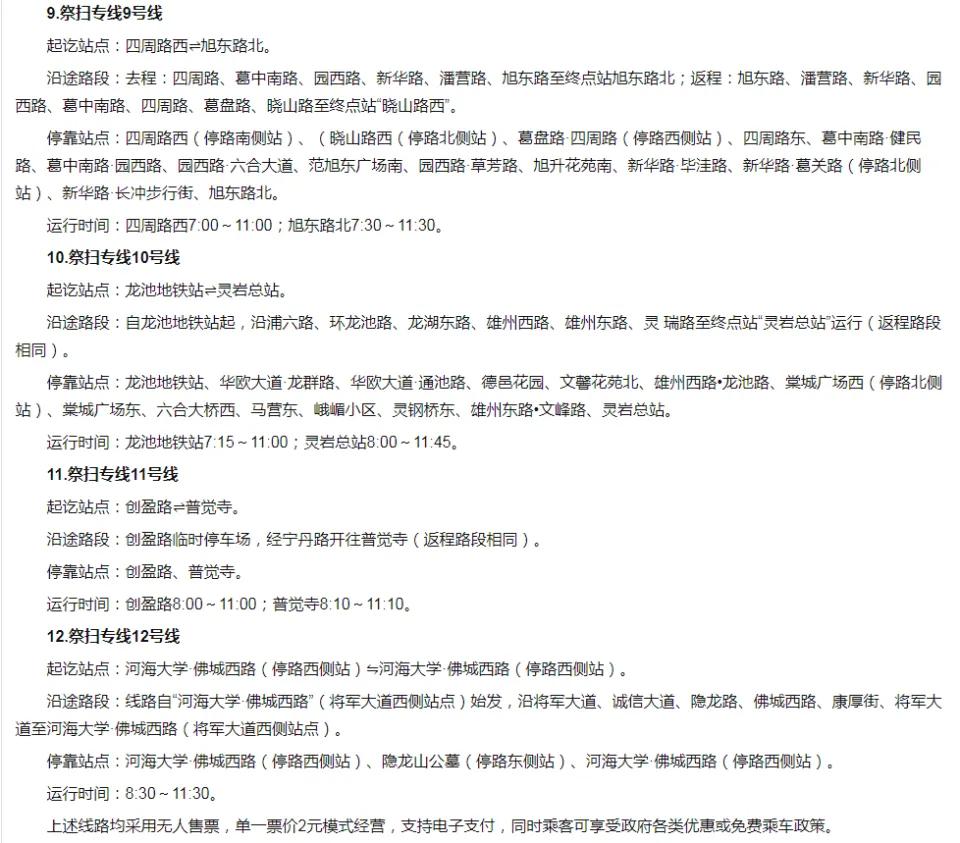
本周末起,南京交通部门临时开通12条公交祭扫专线
南京交通部门将在3月14-15日、21-22日、28-29日及4月1-6日客流高峰日,临时开通12条公交祭扫专线 。专线以雨花台、安德门、钟灵街等地铁站及重点客流聚集区为起点,接驳普觉寺、西天寺、隐龙山、鲤鱼山等主要公墓。
多条重点清明祭扫
公交临时专线实施流水发车
江宁片区、雨花台片区等作为全市清明祭扫核心区域,历年来车流、人流高度集聚,自驾前往易遭遇道路拥堵,且周边停车资源较为紧张。为缓解核心区域通行压力,重点强化安德门、雨花台南大门至岱山公墓、普觉寺墓园3条核心公交祭扫专线,沿途停靠多个主要公墓,采用往返运营、流水发车模式,提升线路运输效能,保障客流快速疏散。

往隐龙山、西天寺、鲤鱼山公墓
开通“地铁+公交祭扫专线”
为化解墓区“最后一公里”出行难题,南京交通运输部门打造“地铁+公交祭扫专线”零距离衔接出行模式。
河海大学·佛城西路地铁站作为江宁片区祭扫换乘的核心节点,市民从地铁S1号线该站点出站后,可直接换乘12号专线前往隐龙山墓园,大幅提升出行效率。
同时,雨花台南大门作为城南片区核心交通枢纽,是前往西天寺陵园的最优换乘节点,依托常规公交与2号专线联动保障,有效缓解陵园周边自驾拥堵、停车紧张等问题。
城东片区则开通钟灵街枢纽直达鲤鱼山公墓4号专线,全程无中途停靠站点,最快30分钟到达,大幅压缩出行时间。

来源:江苏交通广播网(版权归原创所有,如有侵权,请及时联系)
江苏苏讯网版权及免责声明:凡本网注明“来源:XXX(非江苏苏讯网)”的作品,均转载自其它媒体,转载目的在于传递更多信息,并不代表本网赞同其观点和对其真实性负责。 如因作品内容、版权和其它问题需要同本网联系的,本网按规定给予一定的稿费或要求直接删除,请致电025-86163400 ,联系邮箱:724922822@qq.com。
